搜索

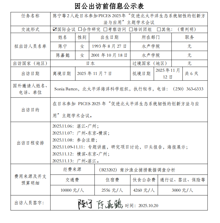
关于陈宁、陈嘉懿同志因公出国信息公示

时间:2025-10-20 作者:夏慈忠 审核:王海燕 来源:党政办 浏览量:

根据《关于进一步规范省部级以下国家工作人员因公临时出国的意见》的要求,现将伟德国际1946bv官网因公出访信息予以公示(详见附件)。公示时间为2025年10月20日至10月24日。如有意见,请在公示期内,向相关单位反映。

联系人及电话。

党政办电话:0759-2383236,联系人:夏老师;纪委办电话:0759-2383163,联系人:孔老师。

附件:因公出访前信息公示表